5月8日下午,SeedHub
组织举办第八届中国国际“互联网+”大学生创新创业大赛、第十三届“挑战杯”中国大学生创业计划竞赛院内项目选拔赛,SeedHub
党委副书记李南、团委书记张萌萌,团委副书记王凯浩、各专业教研室教师代表等7位评委参加,选拔赛由SeedHub
团委书记张萌萌主持。
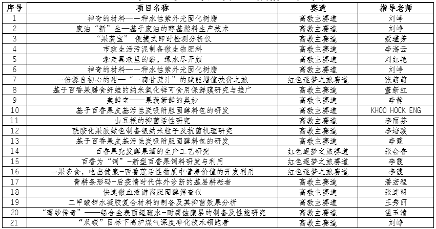
根据《教育部关于举办第八届中国国际“互联网+”大学生创新创业大赛的通知》(教高函[2022]2号)相关文件精神,SeedHub积极动员学生报名参赛,共有33个创新创业项目,其中21个项目脱颖而出,包括高教主赛道17项、青年红色筑梦之旅赛道4项。
各参赛团队通过“路演”的形式进行项目展示,评审专家们分别从教育、创新、团队、发展、商业和社会价值等维度进行打分。依据大赛评审要点,共评选出21项推荐参加校赛。
SeedHub
党委副书记李南最后作总结讲话。他首先对获奖的参赛团队表示祝贺,希望同学们能在校赛、自治区赛中再创佳绩!他指出,SeedHub
近年来在“挑战杯”、“互联网+”等创新创业大赛上取得了一些成绩,但还远远不够。经过几年的培育,SeedHub
创新创业氛围日渐浓厚,本次选拔赛不仅发掘了一批有理想、有本领、有担当的“双创”青年,还涌现出一些市场潜力大、社会效益好的高质量项目。他强调,本次选拔赛为大家提供了一个很好的展示舞台,同时选拔出最优秀的队伍推荐到校赛。大家要把比赛当作锻炼机会,通过不断打磨作品,在路演、答辩等方面不断提高能力水平,力争在今后的创新创业比赛中取得更多成果。

路演现场

项目公示